38400 HOW-TO Ovvero: Tutti i trucchi e l'esperienza, accumulate in anni di prove, per decine di esemplari di RTX a 1240MHz, TNC M.V. e MODEM A 38400 Kbps costruiti a Casale a partire dal 1991 fino ad oggi.
(Foto: esemplare di RTX costruito)
Queste note sono frutto di notti insonni di ricerca-guasti e di perfezionamenti operati da IW1CIX, I1EPJ, IW1CNF, IK1SLD, I1KFH, IK1NEP e IK1NEV Sysop del nodo che da LU Monferrato ha permesso di avviare la sperimentazione con le microonde ed il packet ad alta velocita' .
Indice degli argomenti trattati :
Se si vuole usare il quarzo da 4.9152 MHz occorre localizzare il 74LS74 , sotto ad esso vi e' la famosa piazzola
O-o O che deve diventare O o-O
dopodiche' bisogna tenere conto che i segnali sullo zoccolo per RX-TX RS232 raddoppiano di freqenza. Questo e' necessario farlo solo se si intende far operare iL tutto a 38.4 kbps usando il quarzo da 4.9 MHz; per velocita' inferiori e/o usando il quarzo da 9.83 MHz CIO' NON E' RICHIESTO.
Ovvero spesso fa autooscillare la macchina a stati, nel qual caso occorre sostituirlo con un altro 74LS153 dalle caratteristiche migliori. Selezionare l'IC piu' adatto. (Sintomo: collegandosi con altro TNC/modem via filo e ponendo uno di essi in CALIBRATE con 1 o 0 fisso, l'uscita del modem non e' 1 oppure 0 fisso ma oscilla tra i due valori). NOTA BENE: il MODEM e' intrinsecamente HALF DUPLEX, quindi NON SI PUO' PROVARLO AUTOCONNETTENDOSI !!!! (perche' quando trasmette NON riceve).
N.B.: il problema esiste SOLO sul modem vecchio stile e SOLO utilizzando degli integrati di tipo LS, usando integrati della serie HC o HCT il problema non si e' mai posto.
E' stato riscontrato su diversi esemplari di modem manchester migliorato che il 74HC157 oscilla mandando in continua trasmissione l'rtx , l'unico rimedio e' quello di sostituirlo con il 74LS157 .
Attenzione il tnc MV e'configurato come DTE (non come i TNC-2 normali, che sono configurati da DCE). Collegare male la seriale puo' distruggere il driver TTL (74LS14) usato...
Schema di collegamento porta seriale :
TNC MV PC DB-25 SIGNAL
(IL 6 SOLO SE NON SI COLLEGA IL PIN CON)
Sia nel vecchio exciter TX, che nell'IF RX, le induttanze da 4-5 spire con filo da 1mm di diametro vanno controrotanti ad esempio nel ricevitore parte IF L8 deve ruotare in senso ANTIORARIO, L9 deve ruotare in senso ORARIO ed L10 in senso ANTIORARIO !
Mosfet doppio gate, RX IF va saldato con le scritte verso il basso (cioe' contro lo stampato) e la zampetta con la tacca in rilievo (source) a massa. Segue data-sheet:
Su TP1 IF RX e' disponibile una uscita per strumento S-METER. Chi volesse collegarvi un tale strumentino, deve costruire il circuito appresso illustrato:
TP1 ---D1---D2-----[trimmer 25k..100k]----- allo strumento (+)
MASSA ------------------------------------- allo strumento (-)
D1 e D2 sono due diodi al silicio qualsiasi (es. 1N914 o 1N4148). Questo circuito e' necessario perche' a segnale di ingresso nullo la tensione su TP1 non e' nulla, ma di circa 1 V. Il trimmer da 25k regola il fondo scala. Come strumentino, usare un V-meter o S-meter con sensibilita' intorno ai 500 uA. Con segnale massimo su TP1 sono presenti circa 6 V. Il valore del trimmer dipende ovviamente dalla sensibilita' dello strumento usato.
E' disponibile il KISS modificato per operazioni a 56kbps riassemblato in versione EPROM (l'originale doveva essere
caricato in RAM). Dall'esame del sorgente pare necessitare di 1200 Hz (invece di 600) sul pin SYNCB; lasciando 600 Hz
non capita nulla di male, solo raddoppiano le unita' di tempo (TXdelay Slottime ecc. vanno a passi di 5 ms invece che 2.5 ms).
Il programma Kiss56 si puo' reperire sul nodo tcp-ip ik1rlj (cfgate.ampr.org 44.134.128.244) oppure richiedendolo a I1epj.
Nel montare i condensatori di bypass e/o le filature di alimentazione, fare attenzione che in alcuni punti ci sono dei fori passanti mentre invece i C o i fili relativi vanno saldati SOLO SOPRA e non a massa !!! Tali graziosi fori si trovano dove appresso indicato:
Questi ultimi sono particolarmente pericolosi, in quanto UGUALI ai fori che servono per collegare a massa le induttanze stripline !!! (che VANNO giustamente collegate a massa con un bel pezzo di filo grosso, almeno 0.75 mm, meglio 1mm di diametro (usare un terminale tornito estratto con una pinzetta da uno zoccolo con i pin a tulipano). Inutile dire, che col +12 V in corto con massa, sara' difficile che funzioni qualcosa, E' CERTO che scoppi uno o entrambi i BD136 del commutatore RX/TX...
Se lo provate senza MODEM connesso apparentemente sembra non funzionare; questo e' dovuto al fatto che per funzionare correttamente RICHIEDE di avere transizioni al suo ingresso, cosa che con il MODEM scollegato dal TNC NON AVVIENE.
NOTA
Mentre il calcolo della frequenza del quarzo di trasmissione e' semplicissimo (Ftx/128) quello della frequenza di ricezione e' un
pochino piu' complicato, essendo le due frequenze di conversione ottenute mediante moltiplicazione per due fattori diversi
dallo stesso quarzo ed essendo di conseguenza variabile il valore della prima MF (intorno a circa 65 MHz), mentre il valore
della seconda MF e' fissato a 10.7 MHz dal filtro ceramico impiegato.
Per permettere il calcolo anche per frequenze qui non comprese, riporto le formule necessarie:
fxtal = ( frx - 10.7 ) / 47
(Tutte le frequenze sono espresse in MHz.)
fif1 = 2*fxtal + 10.7
Ne consegue che per grossi spostamenti di frequenza e' necessario ritarare la prima MF.
Nel caso il filtro ceramico usato fosse a frequenza diversa di 10.7 MHz (vedi tabelle seguenti) il termine 10.7 presente nelle formule suddette va sostituito col valore effettivo della sudddetta frequenza.
M.F. a 455 KHz
I trasformatori in miniatura hanno lo stesso codice di colore ma un Q leggermente inferiore.
Filtri ceramici a 455 KHz
Freq. centrale 455 KHz + o - 2 KHz Larghezza di banda 4,5 KHz + o - 1 KHz a -3 dB perdita di inserzione 8 dB Tensione max. lavoro 50V L'attenuazione dei segnali a + o - 10 KHz e' di 25/30 dB Impedenza tra ingresso e uscita di circa 3K ohm.
Quello che ci riguarda sono i paragrafi sulle MF e sui filtri ceramici a 10.7 MHz; anche gli altri possono risultare utili per evitare di farsi affibbiare medie a 455 KHz al posto di quelle da 10.7 MHz e da TV richieste nel progetto.
Il tempo di ricarica del condensatore del watchdog e' troppo alto, con la conseguenza che, durante un trasferimento file, dove chi trasmette lo fa in modo quasi continuo, con brevissimi intervalli per ricevere gli ACK del corrispondente, il watchdog dopo un po' interviene a sproposito.
Sono stati suggeriti dei rimedi piu' o meno complicati a base di aggiunta di diodi e taglio piste, ma esiste un rimedio molto piu' semplice: basta sostituire il resistore da 680 K (e' quello che stabilisce la costante di tempo di ricarica) con un resistore di valore molto piu' basso, ad esempio 4.7K o 10K; il valore non e' critico, qualsiasi valore fra 1K e 10K e' accettabile, l'unico vincolo e' non superare la corrente massima accettabile dall'IC che pilota il circuito PTT.
Se invece si utilizza la versione NUOVA ovvero il modem Manchester migliorato, occorre anche un diodo 1N4148 verso il +5 V messo in serie alla resistenza da 4.7K ,, segue lo schema di collegamento:
Stralcio di schema elettrico Modem Manchester migliorato.
Questi transistori vanno saldati con cura in modo veloce, possibilmente con precauzioni antistatiche, e in modo che l'emettitore abbia il terminale (verso massa) il piu' corto possibile. Inoltre occorre stare attenti a non piegare i terminali , infatti per frequenze oltre il Gigahertz eventuali pieghe e curve hanno un induttanza non trascurabile che degrada notevolmente le prestazioni del sistema.
In vari esemplari di RTX sono stati notati degli errori di saldatura , causati dal tipo di operazioni meccaniche per la saldatura dei condensatori a disco con le piste strip line.
PIEGARE I TERMINALI DEI CONDENSATORI A DISCO E' SBAGLIATO ... o almeno e rischioso, inquanto si puo' danneggiare la capacita' e comunque i terminali piegati ad L presentano un induttanza che non fa di certo bene ai segnali ad alta frequenza.
Ecco qui sotto la rappresentazione dell'operazione ottimale per la saldatura :
Per gli esperimenti in packet ad alta velocita' e' stata decisa la frequenza di 1240.800 MHz ,, questa per un iniziale problema che riguardava i quarzi ed il filtro ceramico utilizzato (10.670 MHz BLU) e' stata portata a 1240.71 MHz (qualche ChiloHertz piu in basso) per rendere praticabile a tutti il funzionamento CSMA isofrequenza caratteristica irrinunciabile se si vuole che piu di 2 stazioni possano collegarsi reciprocamente.
Qui sotto sono elencate tutte le frequenze per la taratura degli stadi del RTX, per le formule utilizzate per il calcolo fare riferimento al punto 11.
FRTX= 1240.710 MHz
Fexciter= 620.3550 MHz
Fxtall-TX= 9.693046875 MHz
SFE10.7= 10.675 ~ 10.670 MHz (Filtro ceramico MURATA BLU)
Fxtall-RX= 26.17095745 MHz
F quintuplicatore RX-IF= 130.85478725 MHz
F triplicatore RX-IF= 392.56436175 MHz
F1^conv= 1177.693085 MHz
F2^conv= 52.3419149 MHz
F Quarzo RX Ufficiale : 26.1709 MHz
F Quarzo TX Ufficiale : 9.6929 MHz
Dopo diversi tentativi e affannose ricerche siamo riusciti a reperire il famigerato BFQ69 utilizzato come stadio di
ingresso a basso rumore del Ricevitore parte RF ,, questo transistor ha una soglia di rumore molto bassa che si aggira attorno
a 1.2 ~ 1.3 dB ma il prezzo (a patto di trovarlo) si aggira attorno alle 20.000 Lire !! , essendo cosi' introvabile e cosi' caro, se
si rapportano le sue caratteristiche con un semplice BFR91A da 1.6 dB di rumore e un decimo del prezzo del precedente , ci
si rende conto che il BFQ69 non e' assolutamente necessario, viste sopratutto le caratteristiche rispettive dei due tipi si
consiglia di utilizzare come stadio in ingresso un volgare BFR91A.
Vista dall'alto degli avvolgimenti da realizzare sui supporti MF 37.5 MHz TV e 10.7 MHz radio FM.
Se non specificato le medie frequenze sono a 5 scomparti con schermo e coppetta per 37.5MHz TV come da vista in sezione disegnata sopra , le MF per l'exciter TX non sono necessarie se si realiazza la versione migliorata a PLL , il filo per realizzare spire e' smaltato grado F con un solo strato di smalto e con diametro 0.125 mm , il numero di spire quello riportato all'interno della M.F .
L1 Tx e L3 L4 Rx sono M.F. Radio da 10.7 MHz Secondo stadio Arancio .
L'immagine riportata qui di fianco rappresenta la filatura da fare sullo Zoccolo per settare la BAUD RATE
per un tnc M.V. con Clock a 4.9152 e con Eprom Kiss Modificato per funzionare a 56Kbps ! , questo
(Tappo) setta la velocita' RS232 a 38400 Baud il Packet a 38400 e le corrette temporizzazioni per il SIO/0.
(fare riferimento allo schema TNC 2 Migliorato e corretto per maggiori informazioni su significato dei pin)
Dopo varie sperimentazioni con gli strumenti a lancetta V-Meter , S-Meter e Milliamperometri analogici siamo giunti alla conclusione che non sono adeguati per l'utilizzo con gli rtx per il packet ad alta velocita', dove la durata media di un pacchetto e' di quelche centinaio di millisecondi .
Se si vuole misurare il segnale del corrispondente senza obbligarlo a fare ripetute prove trasmettendo pacchetti giganteschi occorre qualcosa che non abbia INERZIA ad esempio un LED BAR-GRAPH, questo deve avere anche una discreta risoluzione in tensione. Con 10 led si avrebbero circa 0.5V per led che e' appena sufficente per una lettura simil scala S, con 20 led si raddoppia la risoluzione quindi circa 250 mVolt per divisione che sono piu che sufficenti per discriminare i vari livelli di segnale e/o le attenuazioni di percorso e atmosferiche che si presentano giorno per giorno ,, lo scrivente ha sperimentato per piu di due anni quest'ultimo tipo di display e vedendo la sua utilita' lo ripropone nella sua versione migliorata e compattata su un pcb a singola faccia senza ponticelli ne tarature da eseguire, la sua forma compatta e l'utilizzo di 2 LED-BAR da 10 segmenti ciascuno lo rende economico e permette cosi di rimpiazzare il vecchio S-Meter analogico con il minimo sforzo.
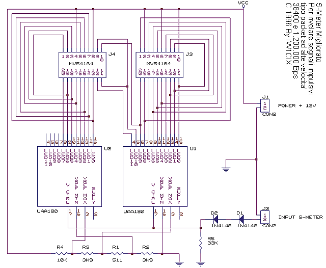
Schema elettrico del S-METER MIGLIORATO :
Questo circuito e' molto semlice, puo' essere facilmente ralizzato su di una mille fori dalle dimensioni di 100x40 mm, tuttavia si e' pensato di realizzare il circuito stampato per standardizzare gli esemplari di S-Meter sia come forma che come circuitazione.
Qui sotto per ordine il PCB e la disposizione dei componenti .
NOTA : per il master in acetato e /o per degli stampati gia realizzati chiedere informazioni a IW1CIX.
PCB vista lato componenti.
Disposizione componenti
Il costo di questo S-Meter si aggira attorno alle 15000£, quindi super economico se paragonato alla versione che utilizza gli LM3914 che costano da soli quasi il doppio del S-Meter descritto .
Se non si trovano i sopracitati BAR LED da 10 segmenti e' sufficente acquistare 20 led piatti in qualsiasi negozio di componenti elettronici.
Per il collegamento del commutatore RF al connettore N da pannello, abbiamo provato praticamente di tutto ce chi ha saldato una bacchetta di rame stortata in modo da raggiungere il connettore, chi ha saldato il connettore alla scheda direttamente (spaccando alla prima mossa lo stampato) ce poi chi si e' costruito delle flange di ottone fresato e forate per il sopracitato connettore ecc ecc ,, tutte soluzioni valide ma macchinose con una sola cosa in comune la forte attenuazione del segnale a parte l'ultima che e' discreta salvo che realizzare flange fresate non e' alla portata di tutti ,, una buona soluzione (forse quella meno cara) e stata quella di utilizzare le flange ad imbuto per i connettori N da pannello , queste flange sono gia forate e qindi si adattano perfettamente alla flangia del connettore, per adoperararle basta segare via una fetta di imbuto (quanto basta per permettere il collegamento del centrale del connettore con la strip line del commutatore) , una volta tagliato alla misura adeguata si fanno due segni sulla basetta per rimanere centrati, e si salda l'imbuto (la meta' inferiore) a massa ovvero sotto al commutatore ,, una volta che la flangia ad imbuto e' saldata basta abbinarla al connettore N con le solite 4 viti e dadi M3 ,, poi si decide dove forare per il connettore sul lato della scatola scelto e solo una volta che si e' fissato per bene tutta la meccanica si salda il centrale con la pista del commutatore , cosi' si evitano brutte sorprese e l'uscita e quanto di meno attenuato si possa avere .... qui sotto riporto la foto della vista dall'alto di un commutatore con la flangia descritta, e le operazioni da compiere.
La flangia ad imbuto una volta saldata al commutatore, una soluzione veloce e che assicura il risultato migliore !
Qui sotto ho riportato lo schema di placing dei moduli che compongono i tnc a 1.2 GHz, adottato negli ultimi 2 esemplari costruiti . Questa disposizione ha due vantaggi non e' ingombrante e le connessioni tra i vari moduli e la piu' corta in assoluto , cosi' oltre a risparmiare cavetto in teflon RG188 si hanno anche segnali leggermente migliori, inoltre dalle prove effettuate non sono state riscontrate auto-oscillazioni o disturbi causati dalla vicinanza delle schede, che sono comunque distanti una dall'altra nel peggiore dei casi circa 6 mm..
Il modem e' collocato sul Tnc e l's-meter descritto in queste pagine e piazzato sul pannello frontale con 2 colonnine esagonali.
Dopo numerose richieste sulla taratura del finale e sui lamierini che se dimensionati correttamente fanno si che il finale del rtx
raggiunga la potenza dichiarata di 1.5 o 2 W , ho deciso di mettere giu queste quattro note preliminari per la taratura
semidefinitiva del finale. Con queste note l'amico ik4blv non appena dimensionato i lamierini ha ottenuto al primo tentativo una
potenza di circa 1.2W !!
Un incremento di potenza lo si puo' ottenere saldando un lamierino (condensatore) sulla base del BFQ68, e sostituendo la
resistenza che M.V. consiglia di mettere da 390 Ohm con una da 470 Ohm (nel caso si stia usando la versione con l'exciter a
PLL) , con queste 2 modifiche studiando bene la dim del lamierino e delle strip line per il migliore risultato, normalmente si
riesce a superare 1W di potenza ...
per documentazione elenco la lunghezza di ogni strip line misurata dal foro verso massa al suo estremo , con il calibro :
Primo stadio duplicatore a 1240 MHz
1^A : 31 mm
2^A : 32.5 mm
Stadio separatore :
1^A : 32 mm
2^A : 33.5 mm
Primo stadio amplificatore (BFR 96S)
35 mm
Secondo stadio aplificatore (BFR 96S)
Ho aggiunto un piccolo lamierino sulla base dalle dimensioni di 5 x 5 mm
Finale (BFQ 68)
Ho aggiunto un lamierino dim 8 x 5mm sollevato per il miglior risultato
L'articolo che tratta il nuovo modem manchester migliorato e' vago riguardo ai valori dei condensatori nel caso si voglia operare a 38400 baud , e anche facendo riferimento al vecchio schema si notano differenze che confondono le idee su che condensatore va cambiato e con che valore .... segue la lista :
1^ C Sotto al 74Hc02, condensatore da 100nF
Sostituire con condensatore da 4.7nF
2^ C Sotto al 74Hc02, condensatore da 4.7nF
Sostituire con condensatore dal 330pF
A sx del POT di modulazione, condensatore da 22nF
Sostituire con condensatore da 4.7nF
Dopo diverse realizzazioni di quarzi tagliati sulla frequenza di 9.6938 MHz TX , ci e' capitata una serie di quarzi
(probabilmente con la capacita' sballata) che risultano "duri" non oscillano, oppure specie nel exiciter a PLL risuonano a 4 o 5
KHz in piu' della frequenza richiesta dal porgetto.
Qui sotto riporto il circuito da realizzare su di una piccola 1000 fori da sistemare alla meglio al posto del quarzo nel exciter a
PLL , il prodotto all'uscita delle 2 porte in parallelo va collegato al pin 1 del HC393 , dopo aver tagliato ovviamente la pista
del vecchio oscillatore (pin 11 del 74HC00).

E' da qualche mese che l'integrato U664 non e' piu disponibile tramite i normali fornitori e negozzi di elettronica , la risposta
che mi e' stata data piu' volte e' che non e' piu in produzione, non so quanto possa essere vero perche non ho contattato per
verifica la Telefunken o Temic, comunque spesso ci e' stato proposto un suo (simile) U264 ,,, ma simile tanto per dire perche'
se montato sul exciter a PLL M.V. la sua risposta e ZERO , non divide un bel niente , ma dai data sheet e' veramente
compatibile ... ., solo che necessita di una R di polarizzazione da 33K e che il pin 5 sia messo a massa.
Qui sotto riporto lo schema con la semplice modifica da compiere ....

E' una bella domanda visto che il PTT dei modem manchester e' attivo basso e con la modifica al watch-dog descritta al
punto15 basta un attimo per azzerare il tempo, dicevo con Itanet spento il valore di tensione sulla linea del PTT e' sconoscito
ma attorno a 1 - 1.5V nel caso migliore , questo innesca la trasmissione intermittente del nostro bel RTX , questo e' oltre che
pericoloso per il povero RTX, pure dannoso per la rete packet perche' con l'RTX che trasmette a casaccio anche le altre
stazioni in rete verrebbero disturbate o peggio BLOCCATE !!.
La soluzione piu spiccia che abbiamo escogitato e' stata quella di aggiungere una resistenza di pull'up sul PTT dentro all'RTX e
di aggiungere un buffer OPEN COLLECTOR all' interno di Itanet ..... , semplice ed efficace .
Dopo una sperimentazione quinquennale con nodi e stazioni linkate con il tcp-ip il txtail era sempre stato posto a ZERO ora con Itanet occorre aumentarlo a circa 50mS. Questo per una limitazione del'hardware dei nodi Itanet (utilizza chip scc inventati nel 1985) se non si vuole essere ignorati da detti nodi (con txtail a zero gli itanet non riescono a ricevere niente !!!) ma bensi' collegarli o usarli occorre aumentare il txtail, nel NOS con il comando param, o altrimenti come parametro delle eprom kiss da cambiare con debugger o dai sorgenti delle stesse .
Secondo gli ultimi regolamenti la banda assegnata per il traffico digitale sarebbe nel segmento a statuto secondario, 1240-1245 piu precisamente all'inizio del segmento, assumendo una larghezza di banda di 200KHz e volendo occupare l'intera banda con link a 38400 baud Manchester , si avrebbero a disposizione 5 canali :
I canali partono da 1240.1 , e non da 1240.0 perche' la frequenza e' intesa come centro banda di un segnale da 200KHz di larghezza.
Tutte le note e le modifiche qui riportate sono intese per tnc e modem M.V. in abbinamento con RTX WBFM M.V. , per operare a 38400 baud sulla frequenza di 1240.71 MHz , NON SERVONO PER ALTRI TIPI DI TNC E DI RTX O CON FREQUENZA E BAUD RATE DIVERSA !
Per quel che riguarda le informazioni contenute in questo testo non si garantisce che la loro applicazione non causi ulteriori problemi o danni ad apparecchiature cose e persone ,, per tanto lo scrivente non si assume alcuna responsabilita' per eventuali problemi causati dalle modifiche sopra descritte.
La versione di queste note tecniche rilegata in eleganti fotocopie con prima pagina a colori , puo' essere richiesta a IK1RDJ
Roberto Mometti , spedendo una lettera con busta SASE formato A4, con £ 15.000 come contributo per rimborso spese
RIF PER 38400 HOW-TO RILEGATO :
IK1RDJ - Roberto Mometti
Via Onorato Vigliani N° 38
15033 Casale Monferrato (AL)
Per qualsiasi domanda/chiarimenti e spiegazioni riguardo gli argomenti trattati in questo testo e/o per eventuali errori riscontrati
rivolgersi a:
IW1CIX - Domenico Rota
Via Antonio Olearo N° 1
15033 Casale Monferrato (AL)
BBS: IK1RLJ-8
Mail: IW1CIX@IK1RLJ